在全球眼科医疗领域追求创新与卓越的浪潮中,爱尔眼科集团(股票代码:300015)始终站在前沿,致力于探索更为有效的治疗手段和解决方案。为了探索传统中药材在现代眼科医学中的潜力,并促进科技创新与临床治疗的结合,自2018年起,爱尔眼科集团、爱尔眼科研究所、宁夏中宁枸杞院士工作站(以下简称“工作站”)团队建立了良好的沟通机制,开始聚焦于宁夏枸杞对退行性眼科疾病的研究与应用。自合作以来,爱尔眼科集团投入大量资金支持与工作站的联合研究,经过数年的努力,合作项目已在视网膜变性疾病、角膜损伤修复、干眼症、青光眼等眼病的基础研究上取得了显著成果。通过与爱尔眼科集团的合作,工作站得以借助爱尔眼科庞大的病例库资源和临床医学团队,开展了眼健康领域的研究项目等合作。

中国科学院院士苏国辉(左四)、爱尔眼科集团董事长陈邦(右四)、总院长唐仕波(右三)和工作站创始人于哲雄(右一)
中国科学院苏国辉院士长期致力于视神经系统的发育、可塑性及再生研究,证明了成年哺乳动物的视网膜节细胞可以实现再生。2017年,苏国辉院士被聘为爱尔眼科集团首席顾问,推动视觉损伤保护、尤其是视神经损伤保护研究取得新进展,为视网膜损伤及修复的研究等疑难眼病临床治疗探索新的通路。
2021年,三方共同申报了国家级和省级科研项目,探讨宁夏枸杞对多种视网膜变性疾病的防治作用。在2021年6月举行的“第四届枸杞产业博览会”上,宁夏中宁枸杞院士工作站创始人于哲雄、爱尔眼科集团甘青宁区负责人方军、暨南大学张力教授共同达成并签署了合作协议,确保项目的顺利进行并共享研究成果。

随着2024年4月“组合物及其在制备治疗视网膜色素变性的药物中的应用”发明专利的成功授权,爱尔眼科集团的科研团队并未停下脚步,而是迅速将目光投向了另一个亟待解决的眼科难题——角膜上皮损伤的修复。

2024年5月,暨南大学、爱尔眼科医院、宁夏天仁枸杞生物科技股份有限公司联合开展的一项关于细胞喷雾打印与枸杞糖肽类药物的结合促进角膜上皮损伤的修复的研究(暨南大学物理与光电工程学院谢梦圆为第一作者,张军教授、陈建苏教授为通讯作者),该研究开发了一种结合细胞喷雾打印和枸杞糖肽(LBGP)的新型方法,用于修复角膜上皮损伤。通过优化细胞喷雾打印参数,研究人员成功在体外构建了角膜上皮细胞薄片,并在体内实验中加速了大鼠角膜上皮的再生。LBGP被发现能增强细胞活力,抑制凋亡,促进细胞迁移,从而提高了细胞喷雾打印治疗角膜损伤的疗效。这一技术为角膜损伤的治疗提供了创新且有效的治疗途径。
角膜是一种透明的、无血的组织,位于眼睛的最外层,具有独特的透明度和强度。角膜不仅可以传输视觉所需的光,还可以将光线折射到聚焦图像上;因此,角膜功能的完整性对视力至关重要。由角膜损伤引起的角膜盲是全球第四大最常见的致盲原因,占全盲病例的5%以上。角膜移植是治疗角膜盲最常见和最成功的方法。然而,角膜移植受到缺乏高质量的角膜捐赠者,手术成本和风险免疫系统排斥反应等问题,因此,需要更有效的替代治疗角膜表面损伤。
研究所用的枸杞糖肽样本来自中宁,由宁夏天仁枸杞生物科技股份有限公司提供

图1气动辅助电池喷雾打印平台
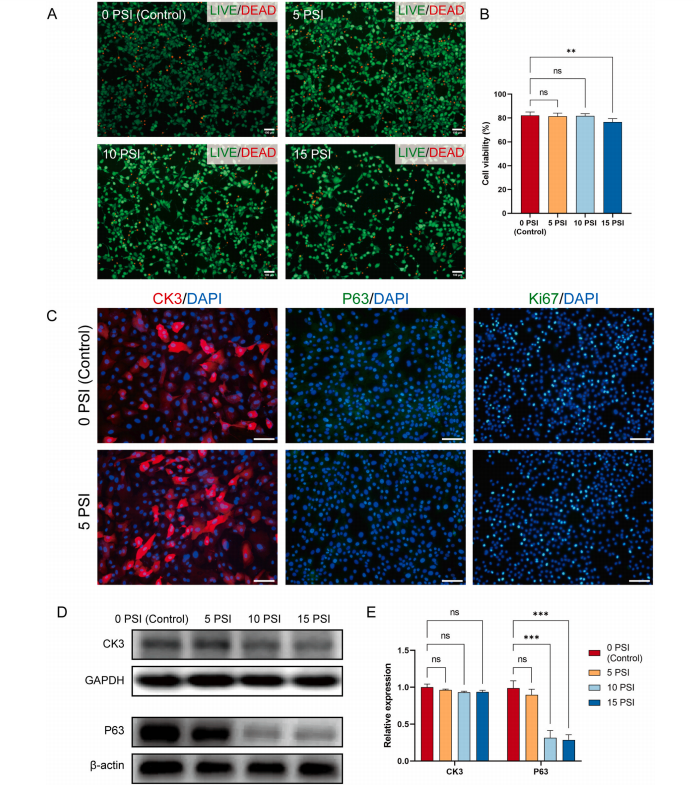
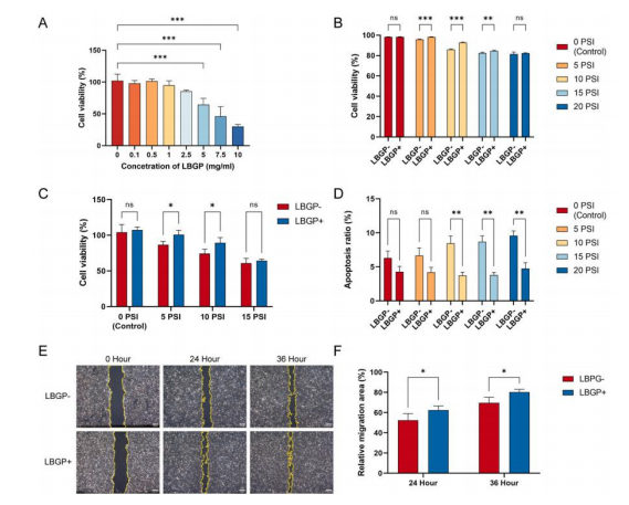
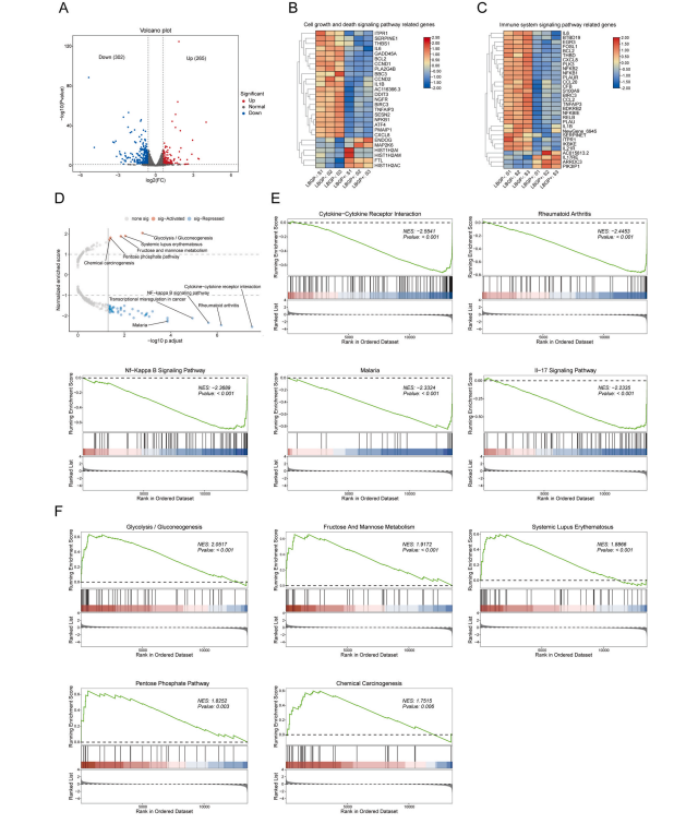
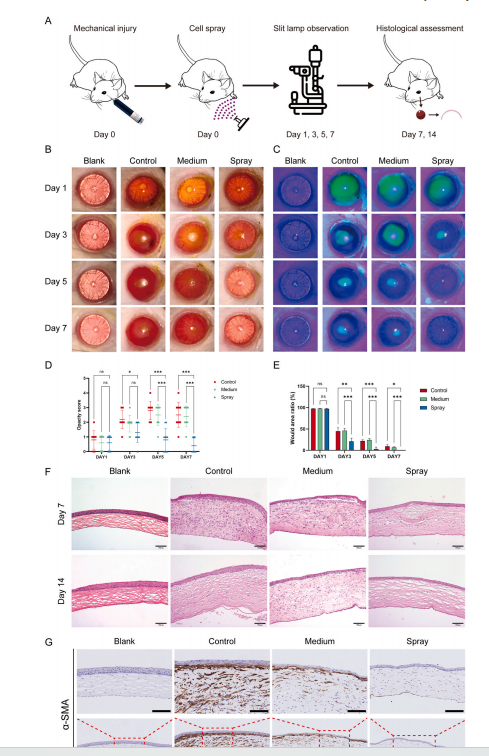
研究人员将细胞喷雾打印技术参数优化,发现5 PSI的气体压力和30 ml/h的流速对细胞活力影响最小;细胞喷雾打印后,大鼠和兔角膜上皮细胞(CECs)的活力和表型得以保留;LBGP在喷雾打印后能促进细胞增殖,降低凋亡率,加速伤口愈合,并且通过转录组分析揭示了其可能的抗炎和代谢调控作用。通过细胞喷雾打印和LBGP的结合,成功在平坦和弯曲的胶原膜上构建了细胞薄片,用于角膜上皮损伤的修复,实验证实在大鼠模型中能有效提高角膜透明度和促进上皮修复。
在体外实验中,细胞喷雾打印结合LBGP在胶原膜上形成了多层细胞薄片,而在大鼠角膜机械损伤模型中,这种联合治疗显著加速了角膜上皮的恢复,减少了炎症反应。与仅使用LBGP的治疗相比,细胞喷雾打印技术的应用显著提高了角膜的透明度和上皮修复速度。在体内,与单独使用LBGP治疗的对照组相比,联合治疗组的角膜透明度得到了显著改善,同时伴随着炎症反应的大幅减少和基质增厚的有效控制。

图2 . 电池喷雾打印参数的优化

图3 . 细胞喷雾打印后保存了大鼠-cecs的活力和表型

图4 . LBGP促进喷雾打印角膜上皮细胞的增殖和防止凋亡

图5 . 添加或不添加LBGP培养的喷洒细胞的转录组谱

图6 . LBGP使喷雾打印细胞在胶原膜上表现出高活力,并形成细胞薄片

图7 细胞喷雾打印与LBGP结合可促进大鼠角膜上皮的恢复
研究结果表明,细胞喷雾打印与LBGP的结合不仅能够快速构建细胞薄片,还能在体内有效修复角膜上皮损伤,这为角膜损伤的治疗提供了一种新的、有前景的治疗策略。这项研究的发现为角膜损伤的治疗开辟了新的道路,未来的研究将深入探索细胞喷雾打印与LBGP的结合在临床应用中的潜力,以期为角膜疾病患者提供更有效的治疗选择。
未来,爱尔眼科、宁夏中宁枸杞院士工作站将继续深化宁夏枸杞在眼科应用及产品开发方面的合作,共同推动眼科医疗领域的进步,探索自然产物在医疗领域的潜力。